MediaWiki:Sitenotice:
2025-12-29: I have restored the wiki to a backup from the end of November. Starting in September 2025, accesses went form the 800MB-1.2GB range per month to 26GB in September, 42GB in October, and 70GB in November with most accesses originating from China. As soon as I realized what was causing all the access problems in November, I shut it down (it had reached 36GB by then) behind a password/login screen. The database had gotten corrupted, and I tried a restore from just before the spike in access but that didn't work. Thus, end of November. I still have the other daily backups so if there were any important additions in December, let me know and maybe they can be recovered. - Allen H.
CoCo 1 composite video
| WELCOME |
|---|
| Looking for CoCo help? If you are trying to do something with your old Color Computer, read this quick reference. Want to contribute to this wiki? Be sure to read this first. This CoCo wiki project was started on October 29, 2004. --OS-9 Al |
See Recent Changes. | About this site. | Join the E-Mail List or Facebook Group. | Contact me with updates/questions.
This page was last updated on 10/24/2023. Total Pages: 747. Total Files: 997.
Home / Hardware - CoCo 1 composite video
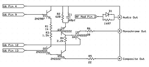
Monochrome Monitor Driver
Pages 36-38 is the instructions for a Monochrome Monitor and instructions for audio on the following pages
COLOR-MONITOR DRIVER
Hot CoCo Vol. 1 No. 3, August 1983, p. 98
From the article COLOR-MONITOR DRIVER



At last you have at your disposal an extraordinarily simple circuit that does an excellent job of driving your color-composite monitor. This circuit represents a significant improvement over previously introduced versions for two reasons. First, it uses only the +5 volt line to power it, unlike several others that require +12 volts. This makes it considerably safer in the event of a short or goof in your construction, thus reducing the danger to the expensive chips on your board. Second, it is much simpler to build because it requires only four components.
As an added advantage, it does not interfere with your existing RF output, as some of the earlier circuits do. You can also combine it with my monochrome monitor driver circuit (see page 36, HOT Coco, July 1983) and interface it to your CoCo in a plug-in fashion.
Theory Your Color Computer produces a color-composite video signal (the kind required to drive color monitors) by mixing the outputs of the VDG chip with a video-mixer integrated circuit (IC), MC1372. The output of this chip (pin 12) then feeds into your ASTEC RF modulator box. This box does several things. It acts as a miniature television station to produce a signal that an ordinary TV set can receive. This allows CoCo owners to use their TV sets as monitors.
Unfortunately, the box adds significant noise to the signal. For a crisper image that is free of the Moire patterns of RF interference that often plague the Color Computer, it is necessary to use a color-composite monitor.
Color-composite monitors currently cost between $250 and $350. Manufacturers are also introducing TV sets that have a built-in option allowing you to use them as color monitors. This option actually costs the manufacturer very little. RCA and Panasonic have sets that include this option in the $300 to $400 price range.
My circuit taps into the output of the video-mixer IC and runs it into a dual emitter follower buffer. The buffer reduces the DC bias on the signal as well. The circuit, which appears in Fig. 1, is simple to construct.
Construction Hints:
You can lay out this circuit on a scrap of perfboard or add it to the board on which you built the monochrome monitor driver. To supply it properly, you can get the required +5 volts, ground, and color-composite input from pins 11, 5, and 12 of the video-mixer chip. This chip is MC1372, a 14-pin DIP chip located near the 6847 chip. The chip is called U12 on D and E-board CoCos and U6 on new-board CoCos and TDP 100s. On new-board computers, you can spot this chip because it has a 56K-ohm resistor sitting on top of it soldered to pins 2 and 12. On older boards (D and E), it is located under the RF shield.
You can mount the board on top of the ASTEC RF box and run three wires from it to the MC1372 chip. You can then solder them directly to the chip or attach them via an adapter plug composed of a socket soldered to a header. In the latter case, you can configure your project so that it becomes a plug-in installation. You can run the output through a short piece of coax to an RCA phono socket. You can then snake this out through existing holes in the back of the case.
Notes:
As with the monochrome monitor driver, you must supply sound using a separate circuit. Refer to my article on the monochrome monitor driver for hints on how to do this.
I must also warn readers that opening your CoCo’s case will void any existing warranty. Also, Radio Shack reserves the right to refuse to repair any board that has been soldered.
Other Bob Composite Video Schematic


6847 Composite Video Schematic

Video Mod (KoenVaartjes)
Schematics
Schematic MC1372 Motorola COLOR TV VIDEO MODULATOR
From: video to coco1